Exception异常架构设计:异常抛出(03)
什么时候抛出异常?什么时候是if-raise,什么时候是try-except-raise?
在软件开发中,异常不应被视为"失败",而应视为一种结构化的契约通信。有效的异常抛出策略能让代码在崩溃前"优雅地拒绝",并在发生不可控错误时"清晰地解释"。
异常抛出策略的设计应遵循递进原则:首先关注业务逻辑语义,确保调试和问题修复的便利性;在此基础上,进一步考虑性能优化、高并发设计和性能开销,以保证系统更健壮。本文将从基础理念和进阶理念两个维度,全面解析异常抛出的架构设计。
基础理念:异常发生的预期管理
异常并非随机产生的。根据防御性编程的原则,将异常分为两类预期:
- 可预见的违反约束,LBYL:客户端输入了非法参数,或业务逻辑不满足前提条件。
- 不可控的环境失败,EAFP:数据库连接断开、第三方接口超时或系统资源枯竭。
询问许可 (LBYL) 与 if-raise
该模式遵循"先检查,后执行"的原则,当明确知道哪些条件会导致程序进入非法状态时,应主动预防,异常是可预期、可枚举的。
接口层的客户端校验 (ClientException)
在接口入口处,即使已经和前端约定了参数,但仍需要做防御,不信任任何外部输入。使用 if-raise 可以在错误逻辑进入核心业务层之前将其拦截。
def create_user(username, age):
# LBYL: 主动预防非法输入
if not username:
raise ClientException("用户名不能为空", code=400)
if age < 18:
raise ClientException("未成年人禁止注册", code=403)
# 执行业务逻辑...防御性业务逻辑 (BizException)
在业务深层,当某些业务前提不满足(例如余额不足、库存告急)时,主动抛出业务异常。这比返回 False 或 None 更具语义化,且能强制调用方处理。
def withdraw_money(account_id, amount):
account = db.get_account(account_id)
# 防御性编程:如果不满足业务前提,主动拒绝
if account.balance < amount:
raise BizException("账户余额不足")
account.balance -= amount
account.save()异常转换与 try-except-raise
当调用底层库、数据库或第三方 API 时,无法预测所有失败场景。此时需要捕获底层异常,并将其**包装(Wrap)**为面向用户的抽象异常。特别需要注意的是,在进行异常转换时需保留原始堆栈信息(异常链),便于进行异常诊断,不能直接丢弃。
异常转换策略 (ServerException)
直接将 OperationalError 或 ConnectionError 抛给上一层是非常危险且不友好的,需通过 try-except-raise 进行异常转换(翻译)。此外,除了已知的可能会发生的异常,可使用父类Exception进行兜底,对所有其他不可预期的异常进行转换。
def get_user_profile(user_id):
try:
return remote_api.fetch_user(user_id)
except RemoteTimeoutError as e:
# 将底层超时转换为可理解的服务端异常
# 使用 'from e' 保留原始堆栈信息(异常链)
raise ServerException("用户服务暂时不可用,请稍后再试") from e
except Exception as e:
# 兜底捕获,防止信息泄露
logger.error(f"Unknown error: {e}")
raise ServerException("内部系统错误") from e铁律:严禁静默失败
无论选择哪种方式,严禁使用空的 except: pass。 静默失败(Silent Failure)是调试的噩梦。如果异常被捕获,它必须被:
- 处理(如重试、回滚、记录日志)
- 转换(重新抛出更高级别的异常)
# 静默失败
def save_order(order):
try:
db.insert(order)
except Exception:
# 错误在这里消失了!
# 既没有日志,也没有通知调用方,更没有回滚
pass
# print("数据库异常") # 简单在中断打印错误信息,也应杜绝
print("订单处理完成") # 哪怕数据库挂了,这里依然会打印成功进阶思考:异常性能开销
在架构设计层面,我们不仅要考虑异常的语义价值,还需要关注其性能影响。特别是抛出异常的方式选择——直接抛出(if-raise)还是先捕获再转抛(try-except-raise)——对系统性能有着显著差异。

异常处理的性能本质
异常机制虽然提供了优雅的错误处理方式,但其背后隐藏着不可忽视的性能开销:
- 异常对象创建:每次抛出异常都需要构建完整的异常对象
- 堆栈追踪生成:异常会捕获完整的调用堆栈信息,涉及内存分配和时间消耗
- 控制流中断:异常导致正常的程序流程中断,可能影响CPU流水线效率
核心原则:直达而非绕行
在异常抛出策略上,一个关键的性能准则是:如果能直接判断并抛出异常,就不要先执行可能失败的操作,再捕获并转抛。就像提前预知风暴的船长,与其冒险航行后再紧急转向,不如直接避开危险海域。
# ❌ 低效:先执行再捕获转抛
def process_value(value):
try:
result = risky_operation(value) # 可能抛出ValueError
return result
except ValueError as e:
# 额外捕获后再抛出相同类型异常
raise CustomException("参数无效") from e
# ✅ 高效:直接判断并抛出
def process_value_optimized(value):
# 前置条件检查,避免不必要的执行和异常捕获
if not is_valid(value):
raise CustomException("参数无效")
# 确保安全后再执行
return safe_operation(value)性能对比
让我们通过一个具体场景来理解两种方式的性能差异:
import time
class ValidationException(Exception):
pass
def validate_by_then_raise(data):
"""先执行再捕获转抛"""
try:
# 模拟可能失败的操作
if data["value"] > 100:
raise ValueError("值过大")
except ValueError as e:
# 捕获后再转抛
raise ValidationException("验证失败") from e
def validate_by_if_raise(data):
"""直接判断并抛出"""
# 先检查条件,避免进入异常流程
if data["value"] > 100:
raise ValidationException("值过大")
# 性能测试
test_data = {"value": 150}
iterations = 100000
# 方式1:捕获转抛
start = time.time()
for _ in range(iterations):
try:
validate_by_then_raise(test_data)
except ValidationException:
pass
time1 = time.time() - start
# 方式2:直接抛出
start = time.time()
for _ in range(iterations):
try:
validate_by_if_raise(test_data)
except ValidationException:
pass
time2 = time.time() - start
print(f"捕获转抛耗时: {time1:.4f}s")
print(f"直接抛出耗时: {time2:.4f}s")
print(f"性能提升: {(time1-time2)/time1*100:.1f}%")运行上述代码,测试结果(使用豆包在线运行):
捕获转抛耗时: 0.0849s
直接抛出耗时: 0.0344s
性能提升: 59.5%主要原因在于:
- 避免了原生异常的创建开销
- 跳过了不必要的异常捕获和处理流程
- 减少了控制流跳转次数
架构设计建议
优先使用预防性检查
在业务逻辑入口和高频调用路径中,优先使用条件判断进行防御性检查,直接抛出业务异常:
class OrderProcessor:
def process_order(self, order):
# 前置条件检查:直接抛出
if not order.is_valid():
raise OrderException("订单格式无效")
if order.amount <= 0:
raise OrderException("订单金额必须大于0")
# 检查通过后执行业务逻辑
return self._process_valid_order(order)避免不必要的异常捕获层
不要为了"统一异常处理"而添加不必要的异常捕获层。只有在真正需要转换异常语义或添加上下文时,才使用捕获转抛模式:
# ❌ 不必要:没有添加价值的异常捕获
def save_to_database(data):
try:
db.save(data)
except DatabaseError as e:
# 没有添加额外信息,直接重新抛出
raise DatabaseError(str(e))
# ✅ 有价值:添加了业务上下文
def save_to_database_with_context(user_id, data):
try:
db.save(data)
except DatabaseError as e:
# 添加上下文信息,提升调试价值
logger.error(f"用户{user_id}数据保存失败")
raise StorageException("用户数据保存失败") from e性能敏感场景的特别优化
对于数据库连接池、缓存系统、网络框架等高频调用组件,异常抛出策略应更加谨慎:
class ConnectionPool:
def get_connection(self):
# 高频方法:优先使用返回值而非异常
if self.available_count == 0:
# 直接返回None比抛出异常更快
return None
# 只有在真正异常情况下才使用异常
if self.pool_closed:
raise PoolException("连接池已关闭")
return self._acquire_connection()平衡的艺术
虽然性能是重要考量,但不应以牺牲代码清晰度为代价。架构设计的智慧在于找到平衡点:
- 高频核心路径:优先考虑性能,使用直接抛出模式
- 低频边缘路径:可接受一定性能损失,选择更清晰的代码结构
- 关键业务逻辑:确保异常信息完整,便于调试和维护
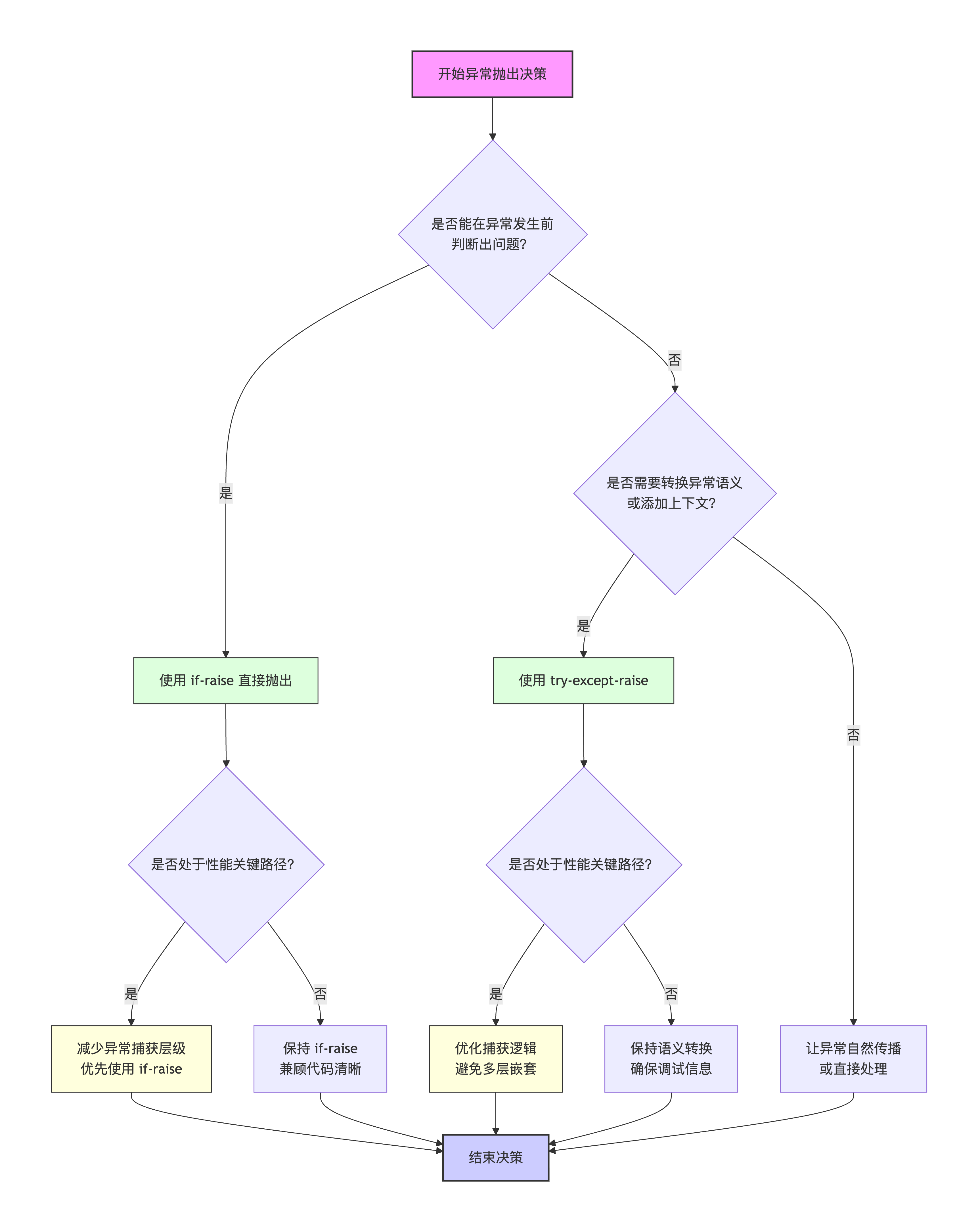
记住这个简单的决策流程:
- 是否能在异常发生前判断出问题?→ 能,则使用
if-raise - 是否需要转换异常语义或添加上下文?→ 需要,则使用
try-except-raise - 是否处于性能关键路径?→ 是,则尽可能减少异常捕获层级
总结
异常抛出策略的选择是一门艺术,需要在性能、可读性和可维护性之间找到黄金平衡点:
- 语义清晰性:
if-raise适用于预防性检查,try-except-raise适用于不可精确预防的异常转换 - 性能影响:在高频路径中谨慎使用异常,优先使用预防性检查
- 可维护性:选择能让代码意图更清晰的方式
- 异常本质:区分真正的异常情况和常见的业务逻辑分支,异常应处理异常情况
正确的异常抛出策略不仅能让代码更加健壮,还能在不影响性能的前提下提供清晰的错误信息。